2025年12月31日,国家市场监督管理总局、国家标准化管理委员会发布国家推荐性标准GB/T 46901—2025《数据安全技术 基于个人请求的个人信息转移要求》,该标准是当前国内首个系统化细化“个人信息转移权”的文件,对个人信息处理者在接收、验证、处理、导出、转移个人信息请求时的流程、格式与技术保障提出了明确要求,并将于2026年7月1日正式实施。
从规范属性上看,该标准属于推荐性国家标准,本身不具有强制执行力,其实际约束力主要取决于监管部门是否予以引用,以及在行政执法和司法裁判中被参考的情况。
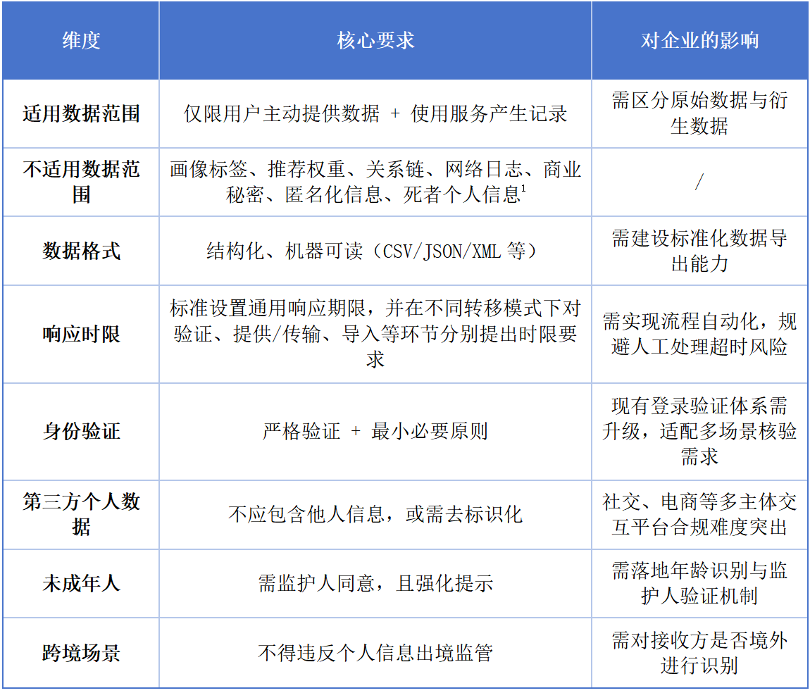
一表读懂:GB/T 46901—2025核心规则要点

标注1:死者生前另有安排以及法律法规另有规定的除外。
快速拆解:主要技术与合规难点
1. 双转移模式的系统兼容挑战:标准区分了“以个人信息主体为中介”和“以个人信息处理者为中介”两种个人信息转移模式,并分别对不同模式提出了相应的流程与时限要求。对 To C 端 App 而言,建议至少具备支持个人信息导出、由个人自行向接收方提供的基本能力;如企业选择采用处理者之间直接传输的模式,则通常还需要在技术层面考虑接口开放、数据格式匹配和安全传输等实现问题,包括可能涉及的协议选型及跨系统兼容性设计,但该转移模式非强制性要求。
2. 结构化与机器可读格式的适配改造:标准提出,个人信息转移应采用结构化、机器可读格式(如CSV、XML、JSON 等)。在实践中,企业可能存在数据形态碎片化、字段语义不统一等情况,通常需要通过数据清洗、字段映射或格式转换等方式实现标准化输出。对于照片、视频等大容量数据,标准亦建议可通过第三方安全访问接口等方式提供,以在满足合规要求的同时兼顾传输安全性与效率。
3. 多主体数据场景难以拆分:涉及他人个人信息的数据场景(如聊天记录、评论互动、好友关系、群组、交易对手信息等)是To C 平台个人信息转移中的复杂点。标准要求,转移信息原则上不得包含他人个人信息;如涉及他人信息,可优先采取去标识化处理。若去标识化不可行或将导致转移目的无法实现,请求人应证明其已取得他人明示同意或处理目的限于私人、家庭事务所需;个人信息处理者在核验相关材料并开展PIA后,可决定是否响应请求,不符合条件的,可拒绝并说明理由。
4. 身份验证机制适配难度较高:标准要求处理者对转移请求进行身份验证,并遵循最小必要原则,补充验证信息不得超过确认身份所必需,且不应超出用户注册或使用时提供的信息范围。在实践中,部分企业存在历史账号信息缺失、账号绑定关系弱、身份要素不足、同一手机多账号等情况,导致现有登录验证体系可能难以同时满足安全性与合规性要求。
5. 跨境数据转移的合规冲突:当请求人指定的接收方位于境外时,个人信息处理者应明确告知个人信息跨境转移的法律风险,并确保相关转移符合我国数据出境安全管理要求;如无法确保合规出境,应向个人信息主体说明情况,并提供获取其个人信息副本的方式。实践中,个人信息处理者通常需要对接收方是否属于境外主体进行合理判断,以确定是否触发上述义务。
合规建议:To C 企业可落地的实操方案
To C 企业可从以下几个方面推进个人信息转移权的合规落地工作:
(一)制度层面:构建合规文件体系
制定《个人信息可转移数据范围清单》,范围限定为用户主动提供的个人信息、使用产品或服务所产生的具体服务记录,明确可转移数据的类型、字段;编制《个人信息转移请求处理流程规范》,细化请求发起、验证、处理、反馈等各环节操作标准与责任分工,确保操作有章可循、全程可追溯,为审计与监管问询提供依据。
(二)产品与交互层面:优化用户体验与告知
可在App“账号中心—隐私中心”设置明显的转移请求入口,简化操作流程;请求页面以清晰语言告知可转移范围、处理时限、禁转事项、安全风险及申诉途径;可建立进度反馈机制,通过站内信等方式告知验证结果、处理进展及导入情况,导入失败或拒绝请求时需明确说明原因。
(三)技术架构层面:搭建独立导出服务层
可建设具备跨系统数据聚合、可转移字段白名单控制、第三方个人信息自动脱敏、标准格式输出(CSV/JSON/XML)、请求日志留存功能的独立模块,实现多来源数据标准化整合与安全导出;该模块亦可复用至个人信息查询、删除、更正等权利行使场景,提升技术投入性价比。
(四)风险控制层面:规范“拒绝机制”
明确拒绝场景:超出适用范围、不符合前提要求、未通过验证、无合理理由重复申请等;拒绝时需书面告知原因及申诉途径,完整留存核查记录与证明材料;对跨境转移、多主体信息等无法合规转移的场景,提供个人信息复制等替代方案,平衡用户权益与合规风险。
结论
从制度发展趋势看,GB/T 46901—2025表明个人信息转移权正由原则性要求逐步细化为更具可操作性和可评估性的规则。但如前所述,该标准属于推荐性国家标准,其实际适用程度仍取决于监管部门是否在规范性文件和执法活动中予以引用,以及司法裁判中是否予以参考,同时也需结合企业所处行业、业务形态和自身合规基础综合判断。企业可持续关注该标准生效后,是否被监管部门在文件中引用、是否在行政执法和司法裁判中被参考,以及未落实个人信息转移权是否被列入各监管部门发布的App合规检测通报问题,据此评估是否需要以及在何种程度上启动相关合规建设工作。
致力于成为面向数字经济时代的战略科技智库、服务数据要素市场的专业咨询机构和汇聚数智安全技术的协同创新平台。
© 2026. All Rights Reserved. 沪ICP备19027819号
沪公网安备31011002006159号