
8月30日,2019世界人工智能安全高端对话在上海世博中心重磅开启。作为世界人工智能大会唯一的安全分论坛,本届高端对话以“安全赋能、智创未来”为主题,由赛博研究院承办,腾讯、观安信息、上海社科院互联网研究中心、中国电科网络空间安全研究院、中国欧盟商会协办,平安科技、UCloud优刻得、安恒信息、依图科技、亚信安全、上海控安、翼盾智能、众人科技、斗象科技、碁震KEEN、机器之心等支持。

安全高端对话凝聚决策界、产业界、学术界共识,打通产学研深度合作路径,共商共治、群策群力,共商人工智能的机遇、挑战及应对之策。中国科学院院士何积丰、中国工程院院士倪光南等嘉宾出席会议,中国互联网发展基金会理事长马利、上海市经济和信息化委员会副主任傅新华、上海市委网络安全和信息化委员会办公室总工程师杨海军、腾讯公司安全管理部总经理朱劲松发表致辞。

中国互联网发展基金会理事长马利
马利理事长指出中国是全球人工智能安全治理的重要参与者,加快发展新一代人工智能是推动我国建成创新型国家和世界科技强国的重要战略规划,也是我们赢得全球科技竞争主动权的重要战略抓手。

上海市经济和信息化委员会副主任傅新华
傅新华副主任表示我国是世界人工智能安全与治理的重要贡献者,上海作为国家人工智能产业发展的先行者,高度重视人工智能安全发展,积极倡导加强人工智能安全与治理的前瞻性研究,避免无序发展对国家安全、社会安全、个体安全等带来系统性风险。

上海市委网络安全和信息化委员会办公室总工程师杨海军
杨海军总工程师提出人工智能、5G等技术将推动新一轮革命,也带来全新的治理挑战。我们必须全面认识人工智能安全问题,统筹协调网络安全与信息化的关系,通过法律、政策、标准等综合施策,引导人工智能健康、安全发展,全面支撑科技、经济、社会发展和国家安全。

腾讯公司安全管理部总经理朱劲松
朱劲松总经理作为产业界代表提出,人工智能引领新一代信息技术发展,为各行各业带来了新的生命力,也为网络安全带来新的解决方式,能够更先进、更有效、更智能的消除不安全状态。腾讯历来重视安全问题,积极布局人工智能在安全领域的应用,让新技术成为人们美好生活的助力。
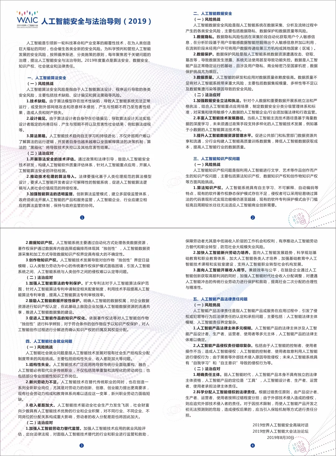
国内首个AI安全与法治导则发布
2019世界人工智能安全高端对话联合2019世界人工智能大会法治论坛发布《人工智能安全与法治导则(2019)》。该导则从算法安全、数据安全、知识产权、社会就业和法律责任等五大方面,对人工智能发展的安全风险作出科学预判,提出安全与法治应对策略,守卫人工智能发展的“安全基因”。

公布十大创新实践和十佳优秀论文
此前,上海市人工智能产业安全专家咨询委员会发起2019世界人工智能大会产业安全创新实践和“中国网安杯”人工智能产业安全优秀论文征集两大活动,经过公开征集、多方推荐、专家评选等环节,在论坛现场由上海社科院互联网研究中心主任惠志斌研究员公布2019世界人工智能产业安全十大创新实践和十佳优秀论文,并在现场进行颁奖仪式。


十大创新实践获奖

十佳优秀论文名单



论坛现场同时举行三大项目合作签约。中国法学会警察法学研究会秘书长邢捷、观安信息CTO胡绍勇进行人工智能助力公共安全项目签约,联合国工业发展组织上海国际智能制造促进中心主任吴玉刚、观安信息CTO胡绍勇进行数据安全护航智能制造项目签约,格力电器工艺部部长钟明生、上海控安COO刘毅、科士恩科技CEO胡东明进行多模态协同人工智能工业检测签约。
三大报告公布 助力人工智能安全研究
安全高端对话现场发布三大重磅报告:《人工智能时代数字内容治理的机遇与挑战》《人工智能数据安全风险与治理》《智能网联汽车产业趋势与安全挑战》,深耕人工智能安全内容、数据安全、行业场景等关键领域。

人工智能安全前沿探索与创新实践
在主旨演讲和圆桌分享环节,安全高端对话围绕“人工智能安全前沿探索”与“人工智能安全创新实践”两大议题,分享最新的研究成果与技术实践,探索人工智能安全发展之道,促进人工智能产业健康发展。

中国科学院院士何积丰
其中,在“人工智能安全前沿探索”的主题演讲上,中国科学院院士何积丰强调,人工智能系统不可信原因是基于机器学习理论,而非传统软件理论,并提出可信人工智能应该具备与人类智能类似的特质,表现为鲁棒性、自我反省、自适应、透明性和可解释性、以及公平性。

中国工程院院士倪光南
中国工程院院士倪光南指出,我国整体技术和产业水平已居世界第二,我国企业在全球ICT企业前10名中占据3席,对此,我们既不要夜郎自大,也不要妄自菲薄。当下必须认清中国网信领域的总态势,找出“短板”和“长板”,制订相应对策,以增强抗风险能力。他呼吁,应加快推进国产自主可控替代计划,推动网络核心技术创新,实行包括自主可控测评在内的多维度测评。牛津大学人类未来研究所AI治理中心主任Allan Dafoe、观安信息首席技术官胡绍勇、平安科技首席信息安全官陈建分别发表主旨演讲,围绕人工智能安全前沿探索主题各抒己见。
在该主题的圆桌分享环节,清华大学战略与安全研究中心秘书长陈琪担任主持人。中国法学会警察法学研究会会长程琳、欧盟委员会人工智能高级专家组成员Jaan Tallinn、剑桥大学利弗休姆未来智能研究中心研究员Danit Gal、中国电科网络空间安全研究院基础先进研究所副所长陈剑锋围绕人工智能的发展趋势以及对国家安全、产业安全、社会治理等带来的挑战与机遇等问题深入交流。
在人工智能安全创新实践主题演讲上,腾讯安全战略研究中心高级研究员韩李云、微软亚太研发集团法律事务总经理罗立凡、UCloud优刻得高级副总裁陈晓建、安恒信息首席科学家刘博、普华永道全球人工智能主管合伙人Anand Rao发表主旨演讲。
在随后的圆桌分享环节,北京师范大学互联网发展研究院院长助理吴沈括主持讨论,中国欧盟商会副主席代开乐、上海人工智能学会理事长/同济大学教授张浩、腾讯安全产品总监/专家工程师王翔、翼盾智能CEO朱易翔,围绕人工智能产业安全领域的标准规范、研发成果、产品/服务、解决方案等内容,就交通、金融、智能制造、网络安全、云计算、智能客服等各行业AI应用展开讨论。
擎安全之帆,引未来之路,AI安全号角已经吹响!2019世界人工智能安全高端对话秉承AI安全使命,敞开共享合作的大门,前瞻人工智能的发展趋势,蓄能满格、强势发声,助力我国抢占未来全球人工智能竞争的战略高地,力争为全球人工智能创新发展作出新的有益探索。
致力于成为面向数字经济时代的战略科技智库、服务数据要素市场的专业咨询机构和汇聚数智安全技术的协同创新平台。
© 2026. All Rights Reserved. 沪ICP备19027819号
沪公网安备31011002006159号